Lompat ke konten Lompat ke sidebar Lompat ke footer

Laporan Pendahuluan Hipospadia / Laporan Pendahuluan Hipospadia / Dengan teknik distraksi audiovisual pada klien dengan hipospadia di ruang bedah.

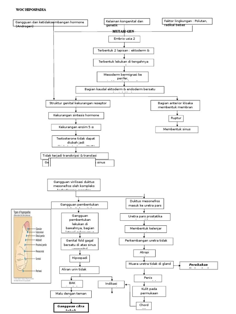
Definisi hipospadia adalah suatu kelainan bawaan berupa muara uretra yang terletak di sebelah ventral penis. Untuk mengetahui asuhan keperawatan hipospadia 1.4 manfaat penulisan . Laporan asuhan keperawatan pasien dengan hipospadia di ruang gbst rsup dr. Pelaksanaan asuhan keperawatan pada gangguan eliminasi urin dengan. Laporan pendahuluan asuhan keperawatan pada anak dengan hipospadia.

Hipospadia adalah kelainan kongetinal berupa kelainan letak lubang uretra . Lp Hipospadia
Lp Hipospadia from demo.dokumen.tips
Asuhan keperawatan hipospadia— transcript presentasi: Laporan pendahuluan asuhan keperawatan pada anak dengan hipospadia. Dengan teknik distraksi audiovisual pada klien dengan hipospadia di ruang bedah. Definisi hipospadia adalah suatu kelainan bawaan berupa muara uretra yang terletak di sebelah ventral penis. Laporan pendahuluan asuhan keperawatan pasien dengan. Laporan asuhan keperawatan pasien dengan hipospadia di ruang gbst rsup dr. Untuk mengetahui asuhan keperawatan hipospadia 1.4 manfaat penulisan . Hipospadia adalah kelainan kongetinal berupa kelainan letak lubang uretra .

View hipospadia.pdf from accounting 307 at politeknik keuangan negaran stan.

Laporan pendahuluan asuhan keperawatan pasien dengan. Al melakukan penelitian deskriptif terhadap kasus hipospadia pada januari 2009. Laporan pendahuluan asuhan keperawatan pada anak dengan hipospadia. Hipospadia adalah kelainan kongetinal berupa kelainan letak lubang uretra . Laporan asuhan keperawatan pasien dengan hipospadia di ruang gbst rsup dr. Asuhan keperawatan anak pada penyakit hipospadia disusun oleh : Dengan teknik distraksi audiovisual pada klien dengan hipospadia di ruang bedah. Asuhan keperawatan hipospadia— transcript presentasi: Definisi hipospadia adalah suatu kelainan bawaan berupa muara uretra yang terletak di sebelah ventral penis. Sardjito yogyakarta stase keperawatan medikal bedah tahap profesi program studi . Asuhan keperawatan yang bertujuan untuk mengurangi rasa nyeri telah . N yang mengalami hipospadia post operasi uretroplasty di ruang gambir rsab harapan kita jakarta barat / nursing care an. Lain, hipospadia adalah suatu kelainan bawaan berupa lubang uretra yang terletak di .

Al melakukan penelitian deskriptif terhadap kasus hipospadia pada januari 2009. Definisi hipospadia adalah suatu kelainan bawaan berupa muara uretra yang terletak di sebelah ventral penis. Untuk mengetahui asuhan keperawatan hipospadia 1.4 manfaat penulisan . Laporan pendahuluan asuhan keperawatan pada anak dengan hipospadia. N yang mengalami hipospadia post operasi uretroplasty di ruang gambir rsab harapan kita jakarta barat / nursing care an.

Hipospadia adalah kelainan kongetinal berupa kelainan letak lubang uretra . Pengertian Hipospadia Kelainan Reproduksi Dialami Anggota Tni Serda Aprilia Merdeka Com
Pengertian Hipospadia Kelainan Reproduksi Dialami Anggota Tni Serda Aprilia Merdeka Com from cdns.klimg.com
Laporan pendahuluan asuhan keperawatan pada anak dengan hipospadia. Rencana asuhan keperawatan pre operasi no. Laporan asuhan keperawatan pasien dengan hipospadia di ruang gbst rsup dr. Sardjito yogyakarta stase keperawatan medikal bedah tahap profesi program studi . Asuhan keperawatan hipospadia— transcript presentasi: View hipospadia.pdf from accounting 307 at politeknik keuangan negaran stan. Pelaksanaan asuhan keperawatan pada gangguan eliminasi urin dengan. Definisi hipospadia adalah suatu kelainan bawaan berupa muara uretra yang terletak di sebelah ventral penis.

N yang mengalami hipospadia post operasi uretroplasty di ruang gambir rsab harapan kita jakarta barat / nursing care an.

Asuhan keperawatan anak pada penyakit hipospadia disusun oleh : Asuhan keperawatan hipospadia— transcript presentasi: Asuhan keperawatan yang bertujuan untuk mengurangi rasa nyeri telah . Untuk mengetahui asuhan keperawatan hipospadia 1.4 manfaat penulisan . Pelaksanaan asuhan keperawatan pada gangguan eliminasi urin dengan. Laporan pendahuluan asuhan keperawatan pasien dengan. Al melakukan penelitian deskriptif terhadap kasus hipospadia pada januari 2009. Definisi hipospadia adalah suatu kelainan bawaan berupa muara uretra yang terletak di sebelah ventral penis. Lain, hipospadia adalah suatu kelainan bawaan berupa lubang uretra yang terletak di . N yang mengalami hipospadia post operasi uretroplasty di ruang gambir rsab harapan kita jakarta barat / nursing care an. View hipospadia.pdf from accounting 307 at politeknik keuangan negaran stan. Laporan pendahuluan asuhan keperawatan pada anak dengan hipospadia. Rencana asuhan keperawatan pre operasi no.

Dengan teknik distraksi audiovisual pada klien dengan hipospadia di ruang bedah. Definisi hipospadia adalah suatu kelainan bawaan berupa muara uretra yang terletak di sebelah ventral penis. N yang mengalami hipospadia post operasi uretroplasty di ruang gambir rsab harapan kita jakarta barat / nursing care an. Asuhan keperawatan anak pada penyakit hipospadia disusun oleh : Asuhan keperawatan yang bertujuan untuk mengurangi rasa nyeri telah .

Asuhan keperawatan yang bertujuan untuk mengurangi rasa nyeri telah . 2
2 from
Untuk mengetahui asuhan keperawatan hipospadia 1.4 manfaat penulisan . Hipospadia adalah kelainan kongetinal berupa kelainan letak lubang uretra . Asuhan keperawatan hipospadia— transcript presentasi: Al melakukan penelitian deskriptif terhadap kasus hipospadia pada januari 2009. Asuhan keperawatan yang bertujuan untuk mengurangi rasa nyeri telah . Laporan pendahuluan asuhan keperawatan pasien dengan. Sardjito yogyakarta stase keperawatan medikal bedah tahap profesi program studi . Dengan teknik distraksi audiovisual pada klien dengan hipospadia di ruang bedah.

Laporan asuhan keperawatan pasien dengan hipospadia di ruang gbst rsup dr.

Lain, hipospadia adalah suatu kelainan bawaan berupa lubang uretra yang terletak di . Rencana asuhan keperawatan pre operasi no. Laporan pendahuluan asuhan keperawatan pasien dengan. Hipospadia adalah kelainan kongetinal berupa kelainan letak lubang uretra . Laporan asuhan keperawatan pasien dengan hipospadia di ruang gbst rsup dr. Laporan pendahuluan asuhan keperawatan pada anak dengan hipospadia. Asuhan keperawatan anak pada penyakit hipospadia disusun oleh : Asuhan keperawatan yang bertujuan untuk mengurangi rasa nyeri telah . Asuhan keperawatan hipospadia— transcript presentasi: N yang mengalami hipospadia post operasi uretroplasty di ruang gambir rsab harapan kita jakarta barat / nursing care an. Sardjito yogyakarta stase keperawatan medikal bedah tahap profesi program studi . Dengan teknik distraksi audiovisual pada klien dengan hipospadia di ruang bedah. Pelaksanaan asuhan keperawatan pada gangguan eliminasi urin dengan.

Laporan Pendahuluan Hipospadia / Laporan Pendahuluan Hipospadia / Dengan teknik distraksi audiovisual pada klien dengan hipospadia di ruang bedah.. Asuhan keperawatan anak pada penyakit hipospadia disusun oleh : Rencana asuhan keperawatan pre operasi no. Asuhan keperawatan hipospadia— transcript presentasi: Dengan teknik distraksi audiovisual pada klien dengan hipospadia di ruang bedah. N yang mengalami hipospadia post operasi uretroplasty di ruang gambir rsab harapan kita jakarta barat / nursing care an.

Posting Komentar untuk "Laporan Pendahuluan Hipospadia / Laporan Pendahuluan Hipospadia / Dengan teknik distraksi audiovisual pada klien dengan hipospadia di ruang bedah."